欢迎您来到,质谱网!
登录/注册
|
网站地图
|
联系我们
|
帮助中心
首页
质谱分会
学会动态
质谱会员
会议会展
质谱专家
相关链接
用户留言
首页
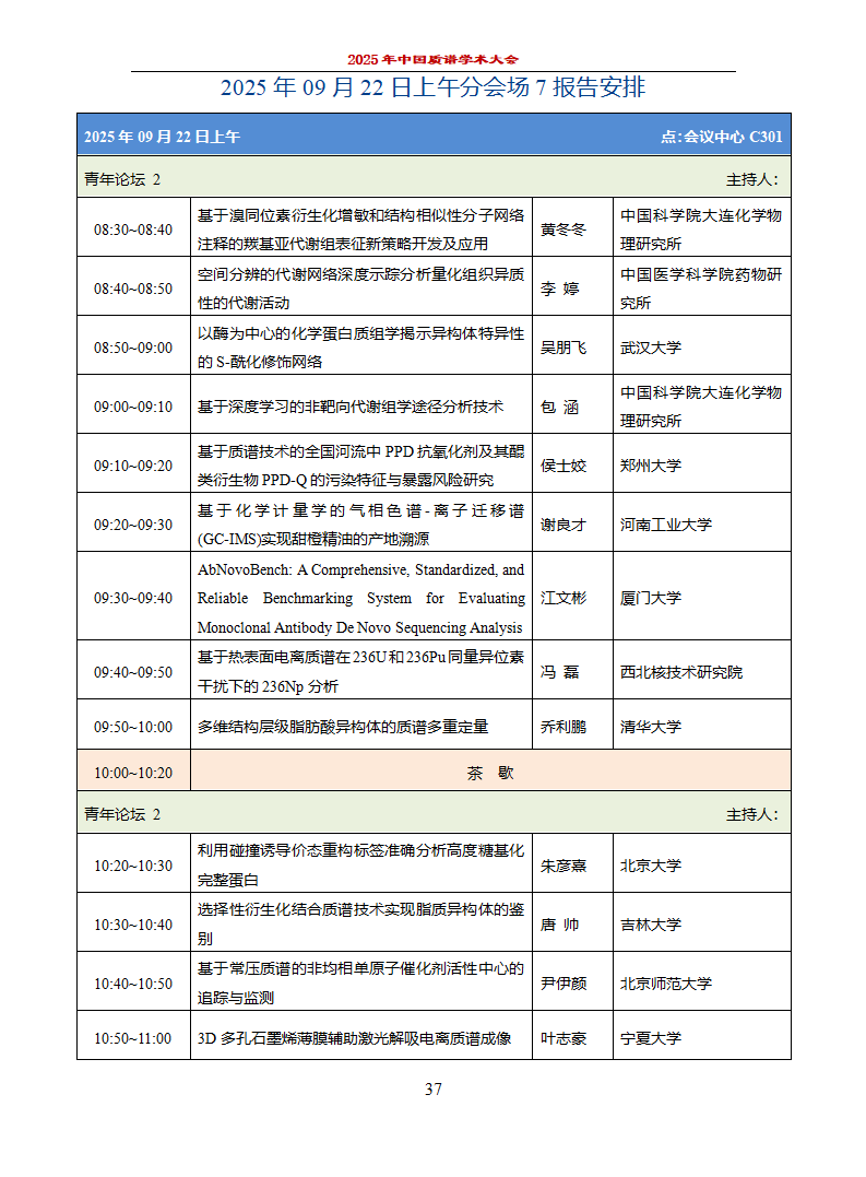
《2025年中国质谱学术大会》日程及报告安排
学会动态
会议新闻
会员
会展培训
《2025年中国质谱学术大会》日程及报告安排
发布时间:2025-09-20 阅读次数:15449次
收藏(25)
点赞(200)
分享(334)